621 ₴
Показати оптові ціни
Цей модуль, заснований на мікроконтролері Texas Instruments DRV8835, є двоканальним драйвером двигуна постійного струму. Перевагою модуля є його надзвичайно малий розмір – плата має розмір 14-контактного DIP-корпусу. Модуль може керувати двигунами, що живляться напругою від 2,0 В до 11 В з постійним струмом споживання до 1,2 В. Канали драйвера можна комбінувати для збільшення вихідного струму – до 2,4 А. Комплект включає модуль та роз'єми Goldpin.
DRV8835 - двоканальний контролер двигуна 11V/1.2A - Pololu 2135.

| ПІН-код | Опис |
|---|---|
| VIN-код | Напруга живлення (2,7 В - 10,8 В) |
| ЗЕМЛЯ | Масовий потенціал системи |
| ВММ | Вихідна потужність із захистом від зворотної полярності |
| Віртуальний кредитний центр (VCC) | Напруга живлення логічної частини системи |
| ВИХІД1, ВИХІД2 | Виходи каналу A керуються контактами AIN1 та AIN2 |
| БІЙ1, БІЙ2 | Виходи каналу B керуються контактами BIN1 та BIN2 |
| AIN1, AIN2 | Цифрові входи, що керують каналом A. До них можна підключити ШІМ-сигнал. За замовчуванням вони встановлені на низький рівень. |
| БІН1, БІН2 | Цифрові входи, що керують каналом B. До них можна підключити ШІМ-сигнал. За замовчуванням вони встановлені на низький рівень. |
| РЕЖИМ | Логічний вхід. Подача низького рівня призводить до того, що схема переходить у стан IN/IN. (Таблиці нижче) |
Таблиця для РЕЖИМУ ФАЗИ/УВІМКНЕННЯ=1 | ||||
| xPHASE | xУВІМКНУТИ | xOUT1 | xOUT2 | Режим роботи |
| 1 | ШІМ | L | ШІМ | Зворотне обертання із заданою швидкістю: ШІМ % |
| 0 | ШІМ | ШІМ | L | Обертання вперед із заданою швидкістю: ШІМ % |
| X | 0 | L | L | Гальмування (виходи підключені до землі) |
Таблиця для режиму IN/IN MODE=0 | ||||
| xIN1 | xIN2 | xOUT1 | xOUT2 | Режим роботи |
| 0 | 0 | ВІДЧИНЕНО | ВІДЧИНЕНО | Виходи вимкнено. |
| 0 | ШІМ | L | ШІМ | Зворотне обертання із заданою швидкістю: ШІМ % |
| ШІМ | 0 | ШІМ | L | Обертання вперед із заданою швидкістю: ШІМ % |
| ШІМ | 1 | L | ШІМ | Зворотне обертання із заданою швидкістю: 100% - ШІМ % |
| 1 | ШІМ | ШІМ | L | Обертання вперед із заданою швидкістю: 100% - ШІМ % |
| 1 | 1 | L | L | Гальмування (виходи підключені до землі) |
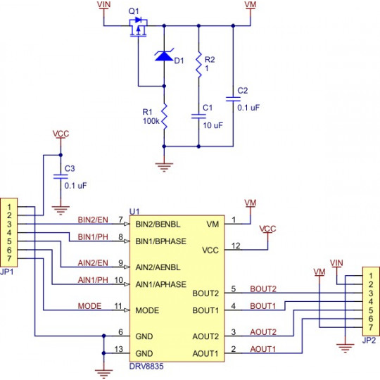
Принципова схема модуля DRV8835.

Система містить транзистор, який захищає модуль від зворотного підключення живлення, та пасивні елементи, необхідні для коректної роботи контролера.

Деталі в документації.
Відео, що описує роботу драйвера двигуна постійного струму H-подібного моста.

Pololu 2135 — це надзвичайно мініатюрний модуль драйвера подвійного двигуна постійного струму з безперервним споживанням струму до 1,2 А та напругою живлення від 2,0 В до 11 В. Розміри друкованої плати становлять лише 10,2 x 17,8 мм, а її вага сягає 0,5 г — друкована плата за розміром порівнянна з корпусом DIP14.
Модуль базується на високопродуктивному інтегральному контролері DRV8835 від Texas Instruments. Виріб має вбудований захист від зворотної полярності живлення, а також від низької та підвищеної напруги. Дві пари цифрових входів, що працюють в окремій секції та живляться напругою від 2 В до 7 В, використовуються для керування напрямком та швидкістю двигуна.

DRV8835 - двоканальний контролер двигуна 11V/1.2A - Pololu 2135Він ідеально підходить для створення мініатюрних, легких мобільних роботів — як колісних, так і гусеничних, а також плаваючих та крокуючих роботів. Він також підходить для всіляких механізмів, що працюють на біполярних крокових двигунах.
Відстань між монтажними майданчиками сумісна з растром класичних голдпінів (100 міл, тобто 2,54 мм), завдяки чому він поміщається в макетні плати, що значно полегшує створення прототипів та проведення експериментів до встановлення контролера в цільову конструкцію.
| Користувальницькі характеристики | |
|---|---|
| Вага паковання | 0,003 кг |
| Висота паковання | 0,5 см |
| Кількість каналів | 2 |
| Напруга живлення від | 2,0 В |
| Подавайте напругу на | 11,0 В |
| Поточна ефективність | 1.2 А |
| Ширина паковання | 8 см |
| глибина паковання | 8,5 см |