887 ₴
Показати оптові ціни

Модуль не має паяних роз'ємів Goldpin. Ми також пропонуємо версію з паяними роз'ємами. |

Система дозволяє керувати кроковим двигуном за допомогою пристрою, який може генерувати логічні стани, наприклад, Arduino, STM32Discovoery, Raspberry Pi або будь-якого мікроконтролера. Модуль Pololu дуже простий у використанні. Щоб обертати двигун на крок, потрібно подати високий стан (логічну одиницю) на вивід STEP, наступна послідовність нулів та одиниць перемістить двигун ще на один крок тощо. Напрямок вибирається шляхом подачі відповідного стану на вивід DIR (наприклад, низький стан - обертання за годинниковою стрілкою, високий стан - проти годинникової стрілки). Контролер також маєможливість вибору роздільної здатності роботи двигуна.

Для керування біполярним кроковим двигуном підключіть систему, як показано на малюнку нижче. Для керування уніполярним двигуном зверніться до інструкції. Якщо номінальна напруга двигуна нижча за необхідну напругу живлення контролера (4,5 В), обмеження струму необхідно встановити цифровим способом.
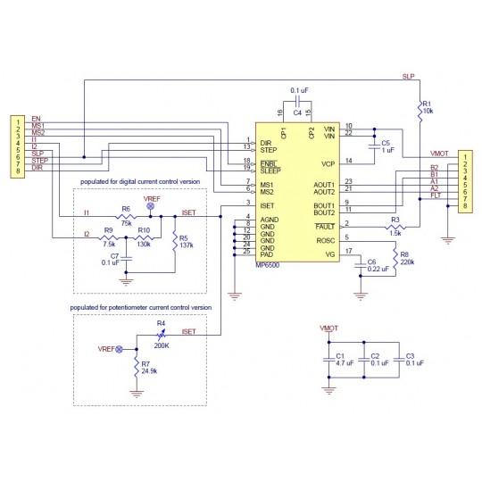
На кресленні показано мінімальне підключення контролера. Резистор номіналом +/- 100 мкФ слід розмістити між контактом живлення двигуна та землею.

Для живлення логічної частини модуля потрібна напруга в діапазоні від 2,5 В до 5 В, яку слід подавати на вивідСонНапруга живлення двигуна в діапазоні від 4,5 В до 35 В подається на контакт VMOT. Система може керувати двигунами з номінальною напругою нижчою за необхідні 4,5 В. Для цього обмежте максимальне споживання струму, щоб не перевищувати допустимий струм двигуна. Наприклад, для двигуна з опором котушки 5 Ом та споживанням струму 1 А номінальна напруга живлення становить 5 В. Під час подачі напруги 12 В обмежте струм, щоб він не перевищував 1 А.
Увага! Підключення та відключення двигуна, коли контролер увімкнений, може пошкодити систему. |

Розмір кроку вибирається за допомогою вхідних данихMS1, MS2Можливі налаштування наведено в таблиці нижче. Входи MS1 та MS2 мають внутрішній підтягувальний резистор (500 кОмΩ).
| MS1 | MS2 | Роздільна здатність |
| короткий | короткий | Повний крок |
| високий | короткий | 1/2 кроку |
| короткий | високий | 1/4 кроку |
| високий | високий | 1/8 кроку |

Один імпульс, поданий на висновок STEP, змушує двигун рухатися на один крок у вибраному напрямку шляхом подачі відповідного логічного стану на висновок DIR. Якщо двигун має обертатися лише в одному напрямку, висновок DIR можна залишити відключеним.
Система має два різних входи для керування живленням: SLEEP та ENBL, їх опис можна знайти в документації.Зверніть увагу, що контролер підключає обидва ці контакти через внутрішні резистори 500 кОм. За замовчуванням стан SLEEP запобігає роботі двигуна; він повинен бути переведений у високий стан (його можна підключити безпосередньо до джерела логіки 2,5–5 В або керувати через цифровий вихід мікроконтролера). Стан ENBL за замовчуванням увімкнено контролер; його можна вимкнути.
Вихід FAULT вимикається, коли мости F та H відключені через захист від струму, перенапруги, тепла або зниженої напруги. Він підключається до контакту SLEEP через резистор 10 кОм.Ω, що працює аналогічно до FAULT. Коли рівень SLEEP високий, підключення FAULT не потрібне.
Увага! В результаті з'єднання SLEEP та FAULT та виникнення несправності, напруга на виводі SLEEP може впасти нижче 2,1 В, якщо вона недостатньо посилена. Рекомендується використовувати резистор мінімального номіналу 4,7.кОм з цим контактом або підключіть SLEEP безпосередньо до VCC. |
Для досягнення високих швидкостей джерело живлення двигуна зазвичай має бути вищим, ніж це можливо без обмеження струму. Наприклад, кроковий двигун може мати максимальний номінальний струм 1 А з опором котушки 5Ом, що вказує на максимальну напругу живлення двигуна 5 В. Використання цього двигуна з напругою 9 В дозволить розвивати вищі швидкості, але струм має бути обмежений значенням менше 1 А, щоб запобігти пошкодженню двигуна.
Контролер використовує виходи I1 та I2 для встановлення обмеження струму.Якщо обидва виводи I1 та I2 відключені, обмеження струму за замовчуванням становить 0,5 А.
| I1 | І2 | Струмовий ліміт |
| Z | Z | 0,5 А |
| короткий | Z | 1А |
| Z | короткий | 1,5 А |
| короткий | короткий | 2 А |
Плата розроблена для розсіювання тепла при споживанні струму приблизно 1,8 А на котушку. Якщо струм значно вищий, слід використовувати зовнішній радіатор, який можна кріпити за допомогою теплопровідного клею.
Система містить необхідні пасивні компоненти для належної роботиконтролерСхема підключення показана на малюнках нижче.
| Основні | |
|---|---|
| Виробник | Arduino |
| Користувальницькі характеристики | |
| Вага паковання | 0,003 кг |
| Висота паковання | 0,3 см |
| Кількість каналів | 1 |
| Напруга живлення від | 4,5 В |
| Подавайте напругу на | 35,0 В |
| Поточна ефективність | 2 А |
| Ширина паковання | 7,5 см |
| глибина паковання | 8,5 см |
| Основні атрибути | |
| Тип | Контролер |