517 ₴
Показати оптові ціни
H-міст — це ефективний драйвер двигуна в невеликому корпусі SSOP24. Pololu задовольнила очікування користувачів і створила модуль, що містить схему та пасивні компоненти, необхідні для її належної роботи. Сигнали виводяться на традиційні контакти (крок 2,54 мм). Модуль можна підключити до макетної плати або підключити за допомогою проводів.

| Для користувачів Arduino доступний модуль, який спрощує використання. |

| Закріпити | Опис |
|---|---|
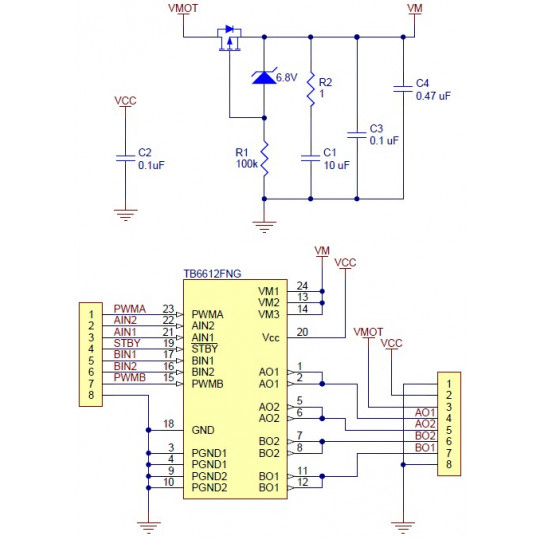
| Віртуальний кредитний центр (VCC) | живлення логічної частини |
| VMOT | джерело живлення для двигунів |
| ЗЕМЛЯ | маса |
| AO1 AO2 | Виходи каналу А |
| БО1 БО2 | виходи каналу B |
| ПВМА | ШІМ-сигнал каналу A |
| ПВМБ | ШІМ-сигнал каналу B |
| ОЧІКУВАННЯ | Щоб увімкнути систему, його слід підключити до VCC, низький стан (за замовчуванням) переводить систему в режим сну (низьке енергоспоживання) |
| AIN1, AIN2 | Керування напрямком каналу A |
| БІН1, БІН2 | Керування напрямком каналу B |
Всі логічні сигнали внутрішньо підключені до землі. Максимальна частота ШІМ становить 100 кГц.

АІН1 | АІН2 | ПВМА ПВМБ | Виходи двигуни |
|---|---|---|---|
хвороба | хвороба короткий | % заповнення (ненульовий) | Двигун обертається за годинниковою стрілкою з максимальною швидкістю, встановленою за допомогою ШІМ (відмінною від 0). |
| хвороба короткий | хвороба високий | % заповнення (ненульовий) | Двигун обертається з максимальною швидкістю, встановленою ШІМ (відмінною від 0) проти годинникової стрілки. |
| хвороба короткий | хвороба короткий | без значення | вільне гальмування (плавна зупинка) |
| хвороба високий | хвороба високий | без | вільне гальмування (плавна зупинка) |
| без значення | без значення | низький стан 0% заповнення | Різке гальмування |

Відео, що описує роботу драйвера двигуна постійного струму H-подібного моста.
TB6612 можна використовувати як драйвер для мікромоторів Pololu. Якщо двигуни схильні до зупинки, рекомендується об'єднати канали для досягнення вищої струмової ефективності. Для цього підключіть такі контакти:
Діаграма
Модуль містить паяний місток із золотими контактами зі стандартним кроком 2,54 мм. Фільтруючі конденсатори також розташовані на платі, для забезпечення належної роботи системи потрібне лише відповідне підключення до мікроконтролера. Схема доступна за адресою .
Також доступні інші контролери двигуна, включаючи окрему систему TB6612.

| Основні | |
|---|---|
| Виробник | Arduino |
| Тип | Контролер |
| Користувальницькі характеристики | |
| Вага паковання | 0,003 кг |
| Висота паковання | 0,5 см |
| Кількість каналів | 2 |
| Напруга живлення від | 4,5 В |
| Подавайте напругу на | 13,5 В |
| Поточна ефективність | 1,0 А |
| Ширина паковання | 7,5 см |
| глибина паковання | 8,5 см |