936 ₴
Показати оптові ціни

Система дозволяє керувати кроковим двигуном за допомогою пристрою, який генерує логічні стани, такого як Arduino, STM32Discovoery, Raspberry Pi або будь-який мікроконтролер. Модуль Pololu дуже простий у використанні. Щоб повернути двигун на один крок, подайте високий стан (логічну одиницю) на контакт STEP; інша послідовність нулів та одиниць перемістить двигун на ще один крок і так далі. Напрямок вибирається шляхом подачі відповідного стану на контакт DIR (наприклад, низький стан - обертання за годинниковою стрілкою, високий стан - проти годинникової стрілки). Контролер також дозволяє вибирати робочу роздільну здатність двигуна.

Модуль має паяні роз'єми Goldpin. Ми також пропонуємо версію без встановлених роз'ємів. |

Для керування біполярним кроковим двигуном підключіть систему, як показано на малюнку нижче. Для керування уніполярним двигуном зверніться до інструкції. Якщо номінальна напруга двигуна нижча за необхідну напругу живлення контролера (4,5 В), обмеження струму необхідно встановити вручну за допомогою потенціометра.
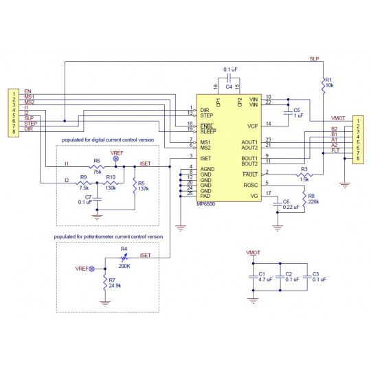
На кресленні показано мінімальне підключення контролера. Резистор номіналом +/- 100 мкФ слід розмістити між контактом живлення двигуна та землею.

Для живлення логічної частини модуля потрібна напруга в діапазоні від 2,5 В до 5 В, яку слід подавати на вивідСонНапруга живлення двигуна в діапазоні від 4,5 В до 35 В подається на контакт VMOT. Система може керувати двигунами з номінальною напругою нижчою за необхідні 4,5 В. Для цього обмежте максимальне споживання струму, щоб не перевищувати допустимий струм двигуна. Наприклад, для двигуна з опором котушки 5 Ом та споживанням струму 1 А номінальна напруга живлення становить 5 В. Під час подачі напруги 12 В обмежте струм, щоб він не перевищував 1 А.
Увага! Підключення та відключення двигуна, коли контролер увімкнений, може пошкодити систему. |

Розмір кроку вибирається за допомогою вхідних данихMS1, MS2Можливі налаштування наведено в таблиці нижче. Входи MS1 та MS2 мають внутрішній підтягувальний резистор (500 кОмΩ).
| MS1 | MS2 | Роздільна здатність |
| короткий | короткий | Повний крок |
| високий | короткий | 1/2 кроку |
| короткий | високий | 1/4 кроку |
| високий | високий | 1/8 кроку |

Один імпульс, поданий на висновок STEP, змушує двигун рухатися на один крок у вибраному напрямку шляхом подачі відповідного логічного стану на висновок DIR. Якщо двигун має обертатися лише в одному напрямку, висновок DIR можна залишити відключеним.
Система має два різних входи для керування живленням: SLEEP та ENBL, їх опис можна знайти в документації.Зверніть увагу, що контролер підключає обидва ці контакти через внутрішні резистори 500 кОм. За замовчуванням стан SLEEP запобігає роботі двигуна; він повинен бути переведений у високий стан (його можна підключити безпосередньо до джерела логіки 2,5–5 В або керувати через цифровий вихід мікроконтролера). Стан ENBL за замовчуванням увімкнено контролер; його можна вимкнути.
Вихід FAULT вимикається, коли мости F та H відключені через захист від струму, перенапруги, тепла або зниженої напруги. Він підключається до контакту SLEEP через резистор 10 кОм.Ω, що працює аналогічно до FAULT. Коли рівень SLEEP високий, підключення FAULT не потрібне.
Увага! В результаті з'єднання SLEEP та FAULT та виникнення несправності, напруга на виводі SLEEP може впасти нижче 2,1 В, якщо вона недостатньо посилена. Рекомендується використовувати резистор мінімального номіналу 4,7.кОм з цим контактом або підключіть SLEEP безпосередньо до VCC. |
Система може керувати двигунами з номінальною напругою нижчою за необхідні 4,5 В. Для цьогообмежитимаксимальне споживання струму за допомогою потенціометра, щоб не перевищити допустимий струм двигуна. Наприклад, для двигуна з опором 5 Ом на котушку та споживанням струму 1 А номінальна напруга живлення становить 5 В. При подачі напруги 12 В струм слід обмежити, щоб він не перевищував 1 А.
Модуль MP6500 дозволяє активне обмеження струму за допомогою потенціометра. Один із способів реалізації обмеження – встановити контролер у режим повного кроку та виміряти струм, що протікає через одну котушку, без подачі сигналу на вхід STEP. Виміряний струм становить 70% від встановленого ліміту (обидві котушки завжди увімкнені та обмежені 70% у режимі повного кроку). Інший метод – виміряти напругу на виводі VREF (позначено кружечком на друкованій платі) та розрахувати ліміт струму (вимірювальні резистори мають опір 0,05 Ом). Докладніше див.Документація системи MP6500.
Плата розроблена для розсіювання тепла при споживанні струму приблизно 1,8 А на котушку. Якщо струм значно вищий, слід використовувати зовнішній радіатор, який можна кріпити за допомогою теплопровідного клею.
Система містить необхідні пасивні компоненти для належної роботиконтролерСхема підключення показана на малюнках нижче.
| Основні | |
|---|---|
| Виробник | Arduino |
| Користувальницькі характеристики | |
| Вага паковання | 0,001 кг |
| Висота паковання | 1,1 см |
| Кількість каналів | 1 |
| Напруга живлення від | 4,5 В |
| Подавайте напругу на | 35,0 В |
| Поточна ефективність | 2 А |
| Ширина паковання | 8,5 см |
| глибина паковання | 7 см |
| Основні атрибути | |
| Тип | Контролер |