1 035 ₴
Показати оптові ціни
Цей модуль, заснований на мікроконтролері Texas Instruments DRV8833, є двоканальним драйвером двигуна постійного струму. Перевагою модуля є його надзвичайно малий розмір – плата має розмір 14-контактного DIP-корпусу. Модуль може керувати двигунами, що живляться напругою від 2,0 В до 11 В з постійним струмом споживання до 1,2 В. Канали драйвера можна комбінувати для збільшення вихідного струму – до 2,4 А. Комплект включає модуль та роз'єми Goldpin.

Для правильної роботи модуля живлення має бути подано між контактами VIN та GND, а контакти руху двигуна мають бути підключені, як описано в таблиці нижче. Для керування швидкістю обертання на входи керування напрямком необхідно подати ШІМ-сигнал.

Модуль оснащений паяльними контактними майданчиками, які дозволяють розміщувати резистори в корпусі 1206 або меншого розміру. Вони використовуються для обмеження струму, що протікає через канали A та B. Докладніше див. у документації до DRV8833.
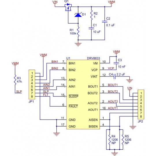
| ПІН-код | Опис |
| VIN-код | Напруга живлення (2,7 В - 10,8 В) |
| ЗЕМЛЯ | Масовий потенціал системи |
| ВММ | Вихідна потужність захищена від зворотного підключення живлення. |
| ВИХІД1, ВИХІД2 | Виходи каналу A керуються контактами AIN1 та AIN2 |
| БІЙ1, БІЙ2 | Виходи каналу B керуються контактами BIN1 та BIN2 |
| AIN1, AIN2 | Цифрові входи, що керують каналом A. До них можна підключити ШІМ-сигнал. За замовчуванням вони встановлені на низький рівень. |
| БІН1, БІН2 | Цифрові входи, що керують каналом B. До них можна підключити ШІМ-сигнал. За замовчуванням вони встановлені на низький рівень. |
| СОН | Низький рівень заряду призводить до переходу системи в режим сну з низьким енергоспоживанням. Стан за замовчуванням – високий рівень (підтягування). |
| НЕСПРАВНІСТЬ | Вихідний рівень знижується, коли виявляється помилка через занадто низьку напругу живлення, занадто високу температуру системи або занадто високий струм. |
| АЙСЕН | Вихід, який дозволяє обмежувати струм для каналу A. За замовчуванням низький — без обмеження. |
| БІЗЕН | Вихід, який дозволяє обмежувати струм для каналу B. За замовчуванням низький — без обмеження. |

У документації DRV8833 зазначено максимальний безперервний струм на канал 1,5 А. Тестування Pololu показало, що при стрибку струму 1,5 А тепловий захист вимикає пристрій приблизно через хвилину безперервної роботи. Стабільна робота можлива при струмах нижче 1,3 А на канал.

Система містить транзистор, який захищає модуль від зворотного підключення живлення, та пасивні елементи, необхідні для коректної роботи контролера.
Принципова схема модуля DRV8833
Відео, що описує роботу драйвера двигуна постійного струму H-подібного моста.

| Користувальницькі характеристики | |
|---|---|
| Вага паковання | 0,003 кг |
| Висота паковання | 0,5 см |
| Кількість каналів | 2 |
| Напруга живлення від | 2,7 В |
| Подавайте напругу на | 10,8 В |
| Поточна ефективність | 1.2 А |
| Ширина паковання | 7,5 см |
| глибина паковання | 8,5 см |
| Основні | |
| Тип | Контролер |