1 331 ₴
Показати оптові ціни
Система дозволяє керувати кроковим двигуном за допомогою пристрою, який дозволяє генерувати логічні стани, наприкладАрдуїно,STM32Discovoery,Raspberry Piабо будь-якиймікроконтролерМодуль Pololu дуже простий у використанні. Наростаючий фронт кожного імпульсу на виводі CLK (STEP) відповідає одному кроку. Напрямок вибирається шляхом подачі відповідного стану на вивід CW/CCW (DIR) (наприклад, низький стан - обертання за годинниковою стрілкою, високий стан - проти годинникової стрілки). Контролер також дозволяє вибирати робочу роздільну здатність двигуна.
Модуль має припаяні роз'єми із золотими контактами.
Ми також пропонуємо версію без встановлених роз'ємів.
TB67S249FTG - драйвер крокового двигуна 47V / 1.6A - з роз'ємами - Pololu 3097.
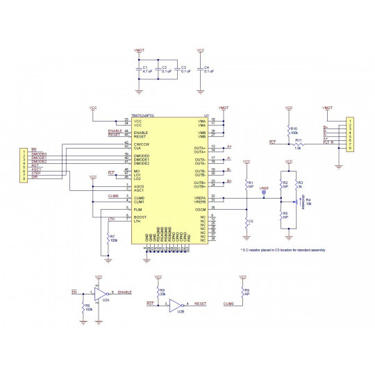
Мінімальна схема підключення мікроконтролера до TB67S2x9FTG.
Контролер потребує напруги живлення від 10 В до 47 В, яка буде підключена до контактів VIN та GND.

Для керування біполярним кроковим двигуном підключіть систему, як показано на малюнку нижче.

Для живлення логічної частини модуля потрібна напруга 5 В, яку необхідно подати на вивід VDDНапруга живлення двигуна в діапазоні від 10 В до 47 В подається на контакт VIN-код.
Увага!
Підключення та відключення двигуна, коли контролер увімкнений, може пошкодити систему.

Розмір кроку вибирається за допомогою входів DMODE0, DMODE1 та DMODE2. Можливі налаштування наведено в таблиці нижче. Входи MS1, MS2 та MS3 мають внутрішній підтягувальний резистор (100 кОм).
| MS1 | MS2 | MS3 | Роздільна здатність |
| короткий | короткий | короткий | Режим очікування |
| короткий | короткий | високий | Повний крок |
| короткий | високий | короткий | некруглий півкрок ("а") |
| короткий | високий | високий | 1/4 кроку |
| високий | короткий | короткий | круговий півкрок ("b") |
| високий | короткий | високий | 1/8 кроку |
| високий | високий | короткий | 1/16 кроку |
| високий | високий | високий | 1/32 крок |
КОНТРОЛЬ.

Наростаючий фронт кожного імпульсу на виводі CLK (STEP) відповідає одному кроку. Напрямок вибирається шляхом подачі відповідного стану до виводу CW/CCW (DIR) (наприклад, низький стан - обертання за годинниковою стрілкою, високий стан - проти годинникової стрілки). Якщо двигун має обертатися лише в одному напрямку, вивід DIR можна залишити непідключеним.
Коли на виводі RESET переходить у високий рівень, контролер скидає свій стан у таблиці транслятора, що призводить до початкового значення 45°. Це відповідає 100% граничного значення струму на обох котушках у режимах повного кроку та некругового півкроку. Вивід RESET не вимикає виходи двигуна; контролер продовжуватиме подавати струм на двигун, але не надаватиме інформацію на вихід CLK.
TB67S2x9FTG може виявляти кілька помилок, про які повідомляє, що призводять до низького рівня на одному або обох виводах LO. Виробник включив...
Детальний опис кожного піна можна знайти за адресою

Розміри контролера.
| Основні | |
|---|---|
| Виробник | Arduino |
| Користувальницькі характеристики | |
| Вага паковання | 0,004 кг |
| Висота паковання | 1 см |
| Кількість каналів | 1 |
| Напруга живлення від | 10,0 В |
| Подавайте напругу на | 47,0 В |
| Поточна ефективність | 1,5 А |
| Ширина паковання | 8 см |
| глибина паковання | 7 см |