862 ₴
Показати оптові ціни
Модуль на базі контролера DRV8834 від Texas Instruments дозволяє керувати кроковим двигуном з максимальним струмом споживання до 2А на котушку, що живиться напругою в діапазоні від 2,5 В до 10,8 В. Перед використанням рекомендуємо ознайомитися з документацією до контролера.
Нижче наведено деякі основні характеристики продукту:
DRV8834 Низьковольтний драйвер крокового двигуна 10.8V 2A - Pololu 2134.
Наша пропозиція також включає драйвери для крокових двигунів з іншими робочими параметрами.



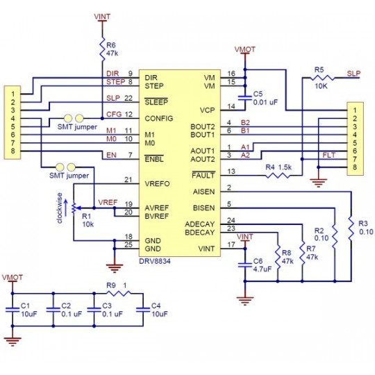
Для керування біполярним кроковим двигуном підключіть систему, як показано на малюнку нижче. Контролер також дозволяє роботу з деякими уніполярними двигунами - деталі можна знайти в інструкції.

Один імпульс, поданий на висновок STEP, змушує двигун зробити один крок у вибраному напрямку шляхом подачі відповідного логічного стану (високого або низького) на висновок DIR. Виводи STEP та DIR внутрішньо заземлені (GND) через резистор 200 кОм. Якщо двигун має обертатися лише в одному напрямку, висновок DIR можна залишити непідключеним.
Система має два додаткові входи для керування споживанням енергії: SLEEP та ENBL; їхні описи можна знайти в документації. Зверніть увагу, що обидва виводи за замовчуванням мають низький рівень. Щоб увімкнути систему, вивід SLEEP необхідно підтягнути до напруги живлення – логічної одиниці (напруга в діапазоні 2,5 - 5,5 В). SLEEP також можна підключити до мікроконтролера для динамічного керування станом системи.
Контролер DRV8834 також має контакт з позначкою FAULT. Низький стан (логічний нуль) вказує на несправність у системі, таку як активація захисного пристрою. На платі цей контакт з'єднаний з контактом SLEEP, тому подача високого рівня на контакт SLEEP також підтягує FAULT до VCC. Використовуючи послідовний захисний резистор, контакт FAULT також можна підключити до VCC, що робить модуль сумісним за контактами з версією A4988.
DRV8834 Низьковольтний драйвер крокового двигуна 10,8 В 2 А

Система може живитися напругою від 2,5 В до 10,5 В, підключеною між контактами VMOT (+) та GND (-). Напруга повинна фільтруватися зовнішнім конденсатором, розміщеним якомога ближче до плати контролера. Його ємність залежить від максимального струму, споживаного двигуном.
Увага! За певних умов навіть відносно низька напруга живлення може спричинити піки з високою амплітудою, що перевищують допустимі 45 В. Така ситуація призводить до незворотного пошкодження схеми. Один зі способів уникнути цієї проблеми – розмістити конденсатор (принаймні 47 мкФ) якомога ближче до контактів VMOT та GND модуля драйвера.
Підключення та відключення двигуна, коли контролер увімкнений, може пошкодити систему! |

Мікрокроковий контролер, такий як DRV8834, дозволяє двигуну працювати з високою роздільною здатністю аж до 1/32 кроку. Розмір кроку вибирається за допомогою входів M0 та M1 - доступні режими показано в таблиці нижче. За замовчуванням, висновок M1 внутрішньо підключений до землі (через резистор 200 кОм). Вхід M0 не підключений (плаваючий режим). Якщо залишити обидва виводи не підключеними, вибирається режим роботи з ¼ кроку.
| РЕЖИМ0 | РЕЖИМ1 | РЕЗОЛЮЦІЯ |
| Низький | Низький | Повний крок |
| Високий | Низький | 1/2 кроку |
| Плаваючий | Низький | 1/4 кроку |
| Низький | Високий | 1/8 кроку |
| Високий | Високий | 1/16 кроку |
| Плаваючий | Високий | 1/32 крок |

Вивід CONFIG дозволяє змінювати режим роботи контролера. Перемикання в режим фазування/увімкнення дозволяє керувати двома щітковими двигунами постійного струму. Щоб змінити режим, також потрібно встановити перемички, як показано на малюнку нижче.

Плата розроблена для розсіювання тепла, споживаючи безперервний струм приблизно 1,5 А на котушку. Схема може видавати піковий струм до 2,2 А, але тепловий захист вимикає схему приблизно при 2 А. Якщо струм значно вищий, слід використовувати зовнішній радіатор, який можна кріпити за допомогою теплопровідного клею.

Для підтримки високих швидкостей перемикання ступеней можна використовувати напругу живлення двигуна, вищу за номінальну. Необхідно лише обмежити максимальний струм, що протікає через котушки, каталожним значенням двигуна.
Модуль дозволяє активне обмеження струму за допомогою потенціометра. Один зі способів реалізації цього обмеження – встановити контролер у режим повного кроку та виміряти струм, що протікає через одну котушку, без подачі сигналу на вхід STEP. Виміряний струм становить 70% від встановленого ліміту (обидві котушки завжди увімкнені та обмежені 70% у режимі повного кроку).
Інший спосіб – виміряти напругу на виводі REF (позначений кружечком на друкованій платі) та розрахувати обмеження струму (вимірювальні резистори мають номінальний опір 0,1 Ом). Обмеження струму можна розрахувати за формулою:
Струмове обмеження = VREF × 2
Наприклад, якщо двигун може споживати максимум 1 А, опорна напруга на виводі VREF повинна становити 0,5 В.
Система містить необхідні пасивні компоненти для належної роботиконтролерСхема підключення показана на малюнках нижче.
Модуль DRV8834 розроблений для зворотної сумісності з версією на базі A4988. Плати мають однакову форму, розмір та розташування контактів. Однак є кілька відмінностей:
Мінімальне підключення контролера - підключення як у модулі A4988.
| Користувальницькі характеристики | |
|---|---|
| Вага паковання | 0,003 кг |
| Висота паковання | 0,5 см |
| Ширина паковання | 7,5 см |
| глибина паковання | 8,5 см |